Paulo's Lemmy
  • Communities
  • Create Post
  • heart
    Support Lemmy
  • search
    Search
  • Login
  • Sign Up
RSS Bot@lemmy.bestiver.seMB to Hacker News@lemmy.bestiver.seEnglish · 4 months ago

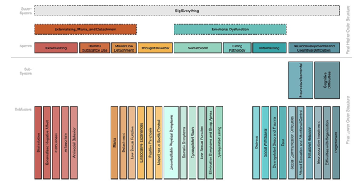
DSM Disorders Disappear in Statistical Clustering of Psychiatric Symptoms

www.psychiatrymargins.com

external-link
message-square
1
link
fedilink
12
external-link

DSM Disorders Disappear in Statistical Clustering of Psychiatric Symptoms

www.psychiatrymargins.com

RSS Bot@lemmy.bestiver.seMB to Hacker News@lemmy.bestiver.seEnglish · 4 months ago
message-square
1
link
fedilink
Whither Major Depression?

Comments

  • thann@lemmy.dbzer0.com
    link
    fedilink
    English
    arrow-up
    2
    ·
    4 months ago

    Its enough to drive you crazy

Hacker News@lemmy.bestiver.se

hackernews@lemmy.bestiver.se

Subscribe from Remote Instance

You are not logged in. However you can subscribe from another Fediverse account, for example Lemmy or Mastodon. To do this, paste the following into the search field of your instance: !hackernews@lemmy.bestiver.se
lock
Community locked: only moderators can create posts. You can still comment on posts.

Posts from the RSS Feed of HackerNews.

The feed sometimes contains ads and posts that have been removed by the mod team at HN.

Visibility: Public
globe

This community can be federated to other instances and be posted/commented in by their users.

  • 376 users / day
  • 1.57K users / week
  • 4.07K users / month
  • 9.25K users / 6 months
  • 1 local subscriber
  • 3.39K subscribers
  • 27.1K Posts
  • 15.7K Comments
  • Modlog
  • mods:
  • patrick@lemmy.bestiver.se
  • RSS Bot@lemmy.bestiver.se
  • BE: 0.19.11
  • Modlog
  • Legal
  • Instances
  • Docs
  • Code
  • join-lemmy.org